通知公告
关于开展“第十二届‘青春北理’年度榜样”评选活动的通知
各团支部、同学:
为深入学习贯彻习近平新时代中国特色社会主义思想,认真贯彻落实党的二十大精神和习近平总书记关于青年工作的重要思想,围绕党和国家“十四五”时期经济社会发展重大战略部署,牢牢把握立德树人根本任务,着力培养担当民族复兴大任的时代新人,进一步激发新时代北理工青年的责任感使命感,校团委决定在全校范围内选树、宣传、表彰一批“胸怀壮志、明德精工、创新包容、时代担当”的先进青年典型,引领广大青年学生树立远大理想、热爱伟大祖国、担当时代责任、勇于砥砺奋斗、练就过硬本领、锤炼品德修为。现将“第十二届‘青春北理’年度榜样”评选活动相关工作通知如下。
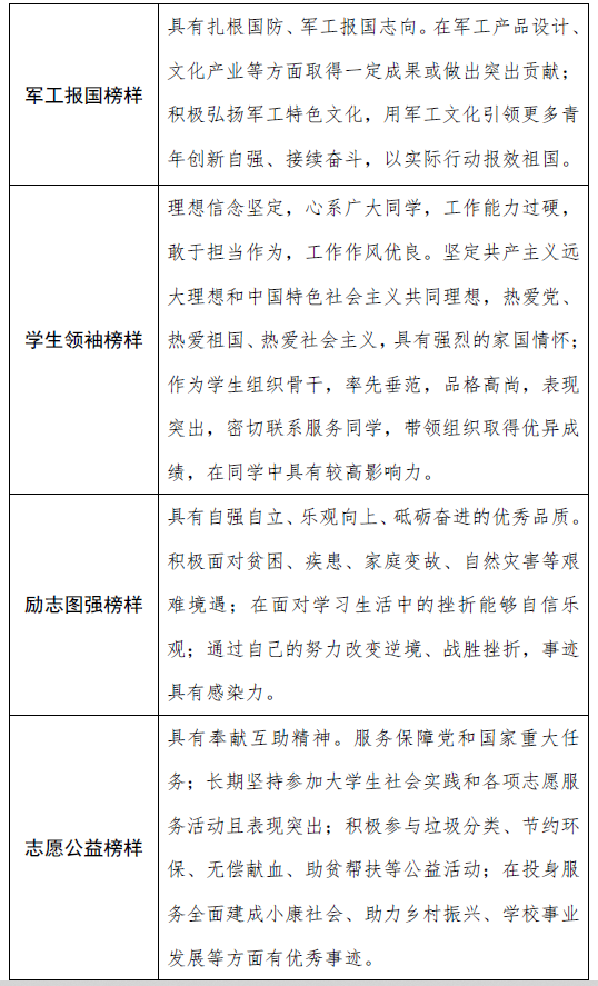
一、 榜样类别



二、评选范围
pg娱乐电子游戏正式注册的全日制本科生、研究生。
三、评选名额
每个榜样类别不超过2人
四、评选流程及时间节点
(一)申报方式
本次青春榜样评选采取团支部推荐、个人自荐等方式进行报名,候选人填写《pg娱乐电子游戏青春榜样登记表》(附件1),撰写“榜样事迹材料”,要用第三人称将榜样优秀事迹予以生动呈现,突出事迹成果,并配有榜样事迹相关照片,每篇通讯报道字数不少于1500字不多于3000字;照片不少于3张,每张不低于1M不大于10M,务必采用横版照片,图文布局编辑规范和参考范文见附件2。
以“榜样类别+姓名”(例:志愿公益榜样+张三)命名申报学院初评。
(二)学院初评
各团支部审核汇总申报材料后,统一打包以“支部名称+青春榜样推荐材料”命名,于2023年2月5日17:00前发送至bitgdfentuanwei@163.com;个人自荐请直接将附件1和榜样事迹材料发送至邮箱。学院评委会根据候选人提供的材料结合学生实际情况进行评审,入围后再补充提交事迹材料。
(三)榜样展示
“青春榜样”初选名单中的同学事迹,将在pg娱乐电子游戏官方微信公众号进行展示,同学们可以借助网络平台了解候选人事迹,感受榜样风采。
(四)公示表彰
学院将公示最终评选结果,进行表彰奖励,并上报校团委参选年度青春榜样评选。
联 系 人:张芝瑞
联系电话:68913748

